每周一個小知識,奕泰凈科今日說:氣流流型可視化檢測一ORABS要求
開放式限制進出型隔離系統 open-restricted access barrier systems (O-RABS) 指提供一個封閉但未密封環境的系統,該環境通過使用硬質外殼和整合在系統上的手套將內部環境 與周圍環境分開以滿足特定的空氣質量條件(用于 A 級無菌工藝)。RABS 的內表面應經過殺孢子劑消 毒和凈化。操作人員使用手套、半身服、快速傳遞系統和其他集成的傳輸端口來執行操作或將材料傳輸 到 RABS 內部。根據設計,門幾乎不被打開,僅在嚴格的預先定義的條件下打開。
1??使用設備:CRF-V氣流流型可視化檢測儀
品牌:etiedt奕泰凈科
廠商:蘇州奕泰環境科技有限公司
潔凈環境檢測儀器智能化品牌,進口儀器國產化替代品牌新勢力
國內 凈化品牌供應商 凈化優質服務商
潔凈微環境智能化監測儀器整套解決方案專業企業
2??術語和定義
氣流流型 airflow pattern
空氣的流動形態和分布狀態。
[來源:GB 50457-2019,2.0.11]
3??O-RABS
開放式限制進出型隔離系統 open-restricted access barrier systems (O-RABS)
指提供一個封閉但未密封環境的系統,該環境通過使用硬質外殼和整合在系統上的手套將內部環境
與周圍環境分開以滿足特定的空氣質量條件(用于 A 級無菌工藝)。RABS 的內表面應經過殺孢子劑消
毒和凈化。操作人員使用手套、半身服、快速傳遞系統和其他集成的傳輸端口來執行操作或將材料傳輸到 RABS 內部。根據設計,門幾乎不被打開,僅在嚴格的預先定義的條件下打開。
4??通用要求
4
單向流設備氣流流型要求
4.1
通用要求
4.1.1
靜態氣流
4.1.1.1
工作區氣流流向應與單向流氣流方向一致,沿單一方向呈平行流線,無逆流/湍流,無明顯變
向和發散。
4.1.1.2
設備邊緣或設備門邊緣氣流不應流入保護區域。
4.1.2
動態氣流
各動態情況下不破壞氣流流型,氣流組織不應形成湍流。當不可避免地出現湍流時,該湍流不應經
過高風險操作區。
4.1.3
首過風/初始氣流
產品應受到首過風/初始氣流保護,
4.1.4
氣流流向
氣流應由風險高的一側流入風險低的一側,見圖2。
4.2
O-RABS
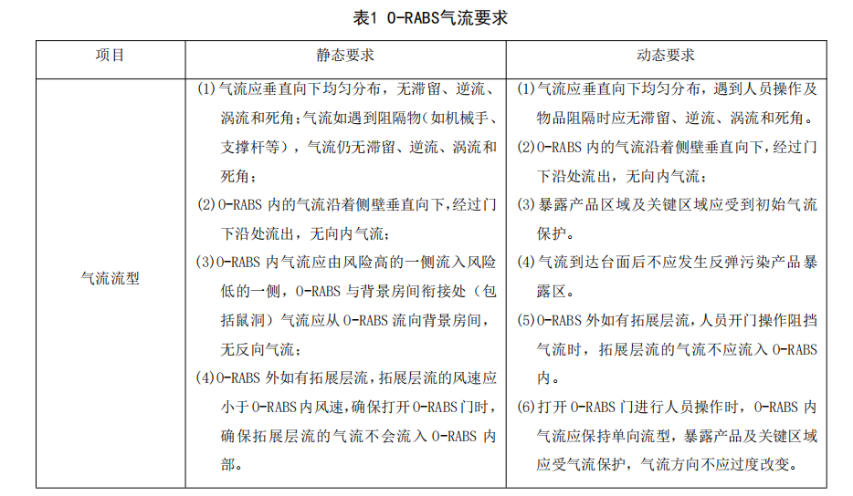
O-RABS氣流流型除應符合4.1通用要求外,還應符合表1規定。
